您现在的位置:首页 > 学校新闻
保理新闻
我校5门课程全部通过第一批省级一流本科课程验收
加入时间:2026年04月14日 信息来源:本站原创 作者:admin

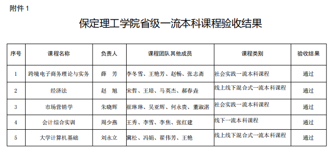
近日,河北省教育厅发布《关于公布第一批省级一流本科课程验收认定结果的通知》(冀教高函〔2026〕12号),我校在本次验收工作中取得优异成绩,共有5门课程全部通过省级一流本科课程认定,通过率达100%。我校通过验收的课程分别为:薛芳老师的《跨境电子商务理论与实务》、赵旭老师的《经济法》、朱晓辉老师的《市场营销学》、周少燕老师的《会计综合实训》以及刘永立老师的《大学计算机基础》。5门课程覆盖工学、经济学、管理学等多个学科门类,充分体现了我校在课程建设方面的整体实力和综合优势。

我校5门课程全部通过第一批省级一流本科课程验收

我校5门课程全部通过第一批省级一流本科课程验收

课程是人才培养的核心要素,课程质量直接决定人才培养质量。长期以来,学校高度重视一流本科课程建设工作,始终坚持“以本为本”,推进“四个回归”,深入实施课程质量提升工程。在课程建设过程中,学校不断加大投入力度,完善政策支持,健全激励机制,鼓励教师深耕教学、改革创新。各课程团队围绕教学目标、教学内容、教学方法、考核方式等环节持续优化,积极探索线上线下混合式教学、案例教学、项目式教学等多种教学模式,着力提升课程的高阶性、创新性和挑战度,切实增强学生的获得感和满意度。 

此次5门课程全部通过省级一流本科课程验收,既是上级部门和评审专家对我校课程建设成效的充分肯定,也是对我校持续深化教育教学改革的鞭策与激励。学校将以此为契机,进一步落实立德树人根本任务,切实履行课程建设主体责任,充分发挥一流课程的示范引领作用,推广优秀课程建设经验,带动更多课程对标一流、争创一流。

 下一步,学校将按照省教育厅部署要求,持续加强一流本科课程的建设与管理,深入推进课堂教学革命,不断完善课程评价与动态调整机制,推动课程建设与专业建设、教材建设、师资建设协同发展,全面提升人才培养能力和质量,为加快推动学校高等教育高质量内涵式发展作出新的更大贡献。 

教务处

2026年4月14日

地址:河北省保定市南二环1689号
邮编:071000
电话:0312-2195555
网站备案:冀ICP备09033966号 保定理工学院版权所有 Copyright 2022