首 页
机构设置
规章制度
办事指南
师资建设
相关下载
职称工作
计生工作
您当前位置:
保定理工学院
>>
人事处
>>
学院公告
>> 浏览文章
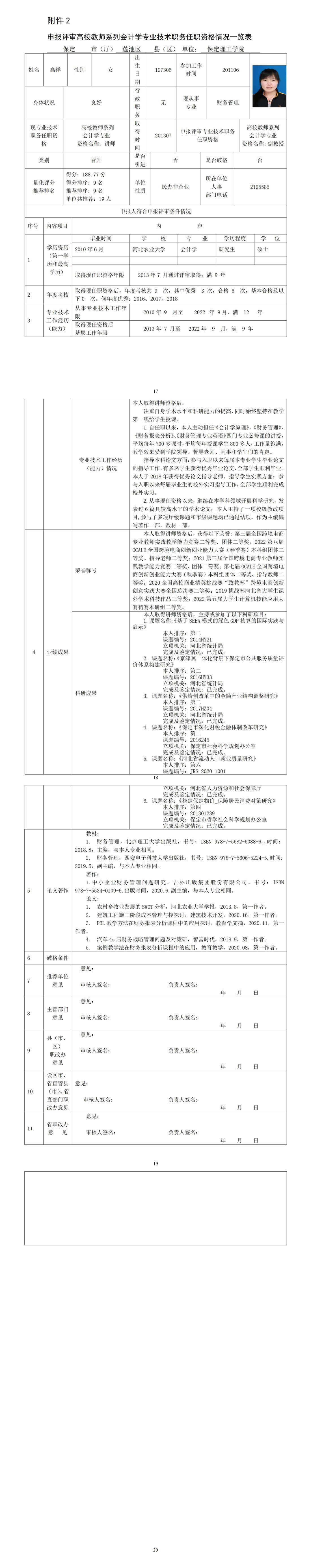
高祥任职资格情况一览表
学院公告加入时间:2022年08月29日信息来源:本站原创作者:admin访问量:
Copyright2007 All rights reserved 版权所有 保定理工学院 冀ICP备09033966
地址:河北省保定市南二环1689号 邮编:071000 电话:0312-2195585 传真:0312-2195585